行业资讯
研究发现抗炎治疗一个潜在新靶点
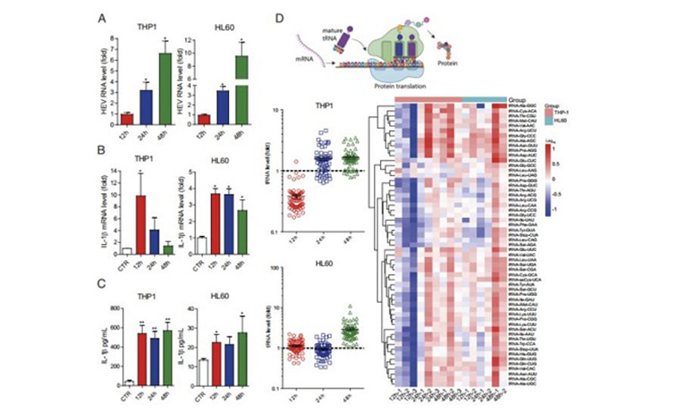
近日,四川农业大学动物医学院动物医学免疫学研究团队与荷兰伊拉斯姆斯大学医学中心等多家研究机构合作在《美国科学院院刊》(PNAS)上发表了研究论文。该研究揭示了戊型肝炎病毒(HEV)感染如何操纵巨噬细胞中的炎性小体激活机制。研究结果显示,HEV通过改变巨噬细胞中的成熟转运RNA组(tRNAome)来调控NLRP3炎症小体的激活。
HEV是全球广泛流行的人兽共患病毒,感染后引起戊型肝炎,以急性肝炎为主。戊型肝炎对孕妇和免疫低下人群(如器官移植患者、HIV感染者)尤为危险。孕妇感染HEV可以导致严重的疾病并增加胎儿和新生儿的死亡风险。目前的研究主要聚焦于HEV病毒感染后宿主的免疫应答及抗病毒调控机制。
四川农业大学动物医学院供图
论文共同通讯作者、四川农业大学动物医学免疫学系(研究所)青年教师欧旭敏在接受《中国科学报》采访时介绍,成熟tRNAome参与解码mRNA中的遗传密码,在蛋白质合成过程中发挥着重要作用。已有研究表明tRNA表达、加工和修饰的失调与多种疾病有关,包括癌症、糖尿病等。“我们团队早期研究发现HEV感染重构了肝细胞中的成熟tRNAome,同时在感染巨噬细胞中介导了炎症小体的激活及白介素1β的分泌。”
在本研究中,该团队进一步证明了成熟tRNAome在协调HEV感染巨噬细胞的NLRP3炎症小体激活中扮演着重要作用。“该研究揭示了HEV感染巨噬细胞中成熟tRNAome的动态变化,并响应HEV引起的炎症小体激活。研究表明,tRNAome能够调控病毒感染所介导的炎症反应。而且,tRNAome在病原体诱导的炎症反应中可能起着普遍的作用,是抗炎治疗一个潜在新靶点。”
相关论文信息:https://doi.org/10.1073/pnas.2304445120
 
                    
 
                
 
                     
                            