会员动态
推动分质用水,协调水土体系——生态环境部发布GB 5084-2021《农田灌溉水质标准》

3月22日,每年一度的世界水日,中国水周,今年的活动主题为“深入贯彻新发展理念,推进水资源集约安全利用”。
为了贯彻节约水资源,针对水资源短缺的现状,推动分质用水,合理用于农田灌溉,保证灌溉取水点水质满足要求,并且随着《土壤污染防治法》《水污染防治法》《土壤污染防治行动计划》的深入实施,对农田灌溉用水水质及其管理等提出了新的要求,使我国水资源控制项目限值与现行的《地表水环境质量标准》《地下水质量标准》适用于农业用水的指标限值(地表水V类水和地下水IV类水)相衔接,保证标准体系的整体性、协调性。
在2021年1月20日,生态环境部与国家市场监督管理总局联合发布GB 5084-2021《农田灌溉水质标准》,标准将在2021年7月1日起实施。

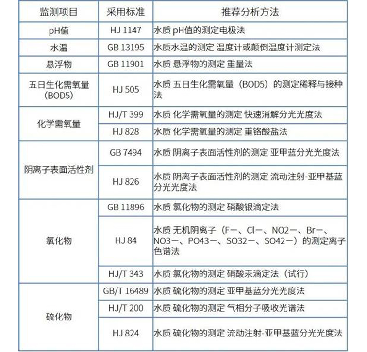
在检测项目方面,GB 5084-2021《农田灌溉水质标准》新标准除了更新《农田灌溉水质标准》(GB 5084-2005)外,还整合了《灌溉水中氯苯、1,2-二氯苯、1,4-二氯苯、硝基苯限量》(GB 22573-2008)、《灌溉水中甲苯、二甲苯、异丙苯、苯酚和苯胺限量》(GB 22574-2008)两个标准的8个检测指标,并增加了总镍指标,修订后控制项目由27项增加为36项。





岛津以实现“为了人类和地球的健康”这一愿望作为公司的经营思想,一直致力环境研究检测解决方案的开发,拥有水质监测的全面解决方案。



江河水中金属元素分析---ICPMS
直接分析江河水标准物质:JSAC0301-3, 0302-3,ICP-MS会由于多原子离子形成的谱线干扰,造成灵敏度下降以及测量值产生误差。ICPMS-2030通过使用碰撞,系统消除谱线干扰,提高灵敏度,降低检测限。

