会员动态
《中国药学杂志》岛津杯30年专刊

“岛津杯”简介
中国药学会药物分析专业委员会主办,《中国药学杂志》编辑部、岛津企业管理(中国)有限公司共同承办的中国药学杂志岛津杯全国药物分析优秀论文评选交流会自1992年创办至今分别在北京、苏州、广州、武汉、西安等地召开了14届,该会议已成为药物分析界的品牌会议,得到了中国药学会领导的肯定并在药学界取得了很好的反响,有很好的社会效益。

《中国药学杂志》岛津杯全国药物分析优秀论文评选交流会2 年举办一次,已形成精品系列会议和药物分析学科的重要学术交流平台,对促进药学学科的发展发挥了重要作用。每一张奖状,浓缩一段历史;每一座奖杯,讲述一份情谊。

《中国药学杂志》岛津杯全国药物分析优秀论文评选交流会为推动药物分析学科发展、新技术应用和人才培养起到积极作用,有很好的社会效益,收载于《中国药学会百年史》一书中。
《中国药学杂志》岛津杯30年座谈会成功举办
《中国药学杂志》岛津杯全国药物分析优秀论文评选交流会自1991年由中国药学会药物分析专业委员会、《中国药学杂志》编辑部与岛津公司三方共同策划设立至今,历经30载。
为了更好地总结“岛津杯”的成功经验,进一步推动即将在明年举办的《中国药学杂志》岛津杯第十五届全国药物分析优秀论文评选交流会在形式创新与策划组织工作中进一步提升,中国药学会药物分析专业委员会于2020年12月4日在上海成功举办“《中国药学杂志》药物分析前沿专题组稿会暨岛津杯30年座谈会”,征集并交流研讨以往各届优秀论文作者代表最新科研成果与学术观点,并进行专题约稿。
会议上,中国药学会药物分析专业委员会主任委员马双成与中国药学会副秘书长车明凤分别进行了致辞。

中国药学会药物分析专业委员会主任委员马双成
马双成主任委员回忆了“岛津杯”过往30年,提到“岛津杯”每两年举办一次,已形成精品系列会议,成为药物分析领域高层次会议,作为药物分析学科的重要学术交流平台,对推动药学学科发展发挥了重要作用,提到“岛津杯”过往30年活动的开展也见证了几代药学工作者成长历程。马双成主任最后总结到,希望更多年轻药物分析工作者能积极参与“岛津杯”活动,希望与会专家学者能在此次座谈会上充分交流研究成果与学术观点,就下一届岛津杯活动开展建言献策。

中国药学会副秘书长车明凤
中国药学会车明凤副秘书长提到中国药学会药物分析专业委员会是学会成立最早的分支机构之一,多年来一直致力于我国药物分析学科的科技传播与人才培养,对学术交流活动尤为重视。其与《中国药学杂志》编辑部、岛津公司于1991年共同策划岛津杯全国药物分析优秀论文评选交流会,成功举办了十四届,成为中国药学会历史最悠久,最具代表性的学术活动品牌之一。以往的14届交流会共产生优秀论文270余篇,相关论文作者逾千人。这些药物分析领域的科研成果在不同时期对推动药学研究、新药开发及药品质量控制等均发挥了重要作用。

浙江大学教授、中国药学会药物分析专业委员会原副主任委员曾苏
致辞结束后,座谈会进入报告环节,首先由大会特邀专家、浙江大学教授、中国药学会药物分析专业委员会原副主任委员曾苏发表了题目为《手性药物分析技术及应用》的报告。
历届岛津杯获奖者代表进行座谈会专题报告

第一届获奖者代表张朝选博士
第一届获奖者代表张朝选博士(原:中国食品药品检定研究院)由于不能现场参会,特向此次岛津杯30年座谈会发来了祝贺信并于现场由戴罡主任进行了宣读,在祝贺信中,张朝选先生特别提到生物制药是一种知识密集、技术含量高的新兴产业,还有很多未知领域,分析技术的使用、分析数据的解读以及分析技术在生物药质量控制中的作用值得广泛探索,因为CE非常适合水溶性的生物样品分析,并且CE以及相关分析技术在生物药物分析领域有很大潜力。

第二届获奖代表何丽一研究员
第二届获奖代表何丽一研究员(原:中国医学科学院药物研究所分析室)则向此次岛津杯30年座谈会发来了祝贺视频。她提到30 年过去了,现在拥有的条件远远优于当初,而且药物分析工作的要求从深度和广度两方面也会拥有更高的要求,迎接新的机遇和挑战。随着分析化学学科的发展,药物分析也会经历飞速发展,相信今后在药物分析领域肯定会人才辈出,硕果累累。
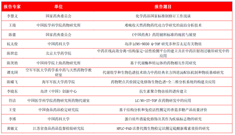
历届获奖者代表报告题目


想要了解药物分析前沿技术
研究进展吗?
扫描上方二维码查看
第十四届“岛津杯”专家和获奖代表采访视频
历届《中国药学杂志》岛津杯
优秀论文和在校学生优秀论文获奖名单
《中国药学杂志》历届会议报道
……
第十五届《中国药学杂志》岛津杯
优秀论文评选交流会征稿活动即将开始
请持续关注我们