会员动态
2020版《中国药典》│遗传毒性杂质检测,您准备好了吗?

导 读
2020版《中国药典》已于今年6月正式发布,并将于12月30日起开始实施。2020版与此前版本的药典相比,有多处重要的增删与修改,四部新增《9306 遗传毒性杂质控制指导原则》为其中之一。该指导原则的出现,为遗传毒性杂质的控制提供了理论依据。据此,药典二部又在十种药物项下规定了对磺酸烷基酯类和N-亚硝胺类遗传毒性杂质的监控要求。如何建立遗传毒性杂质的监控能力成为一些制药企业与检测机构必须完成的挑战,需尽早做好相应准备。

什么是遗传毒性杂质,新版药典为什么要加入这些内容,具体都有哪些规定呢?让小编为你一一解读。
新版药典遗传毒性杂质内容的解读
根据新版药典的定义,遗传毒性杂质(genotoxic impurities)是指能引起遗传毒性的杂质,包括致突变性杂质和其他类型的无致突变性杂质。其主要来源于原料药或制剂的生产过程,如起始原料、反应物、催化剂、试剂、溶剂、中间体、副产物、降解产物等。
新版药典之所以要增加遗传毒性杂质的内容是为了加强国际标准协调,参考了人用药品注册技术要求国际协调会(ICH)相关指导原则。
药典四部新增《9306 遗传毒性杂质控制指导原则》,用于指导药物遗传毒性杂质的危害评估、分类和限制规定,以控制药物中遗传毒性杂质潜在的致癌风险,为药品标准制修订,上市药品安全性再评估提供参考。
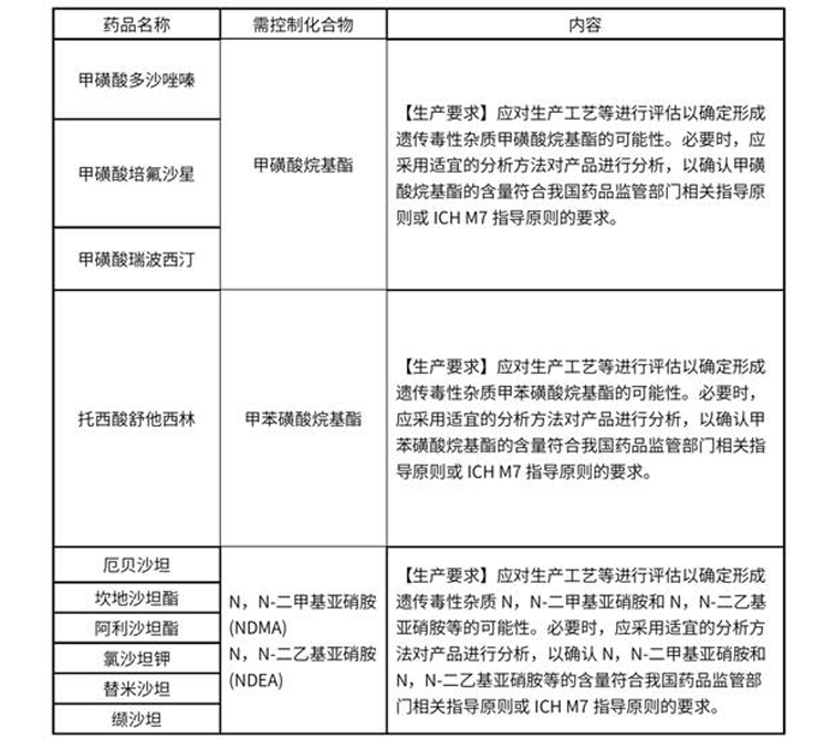
药典二部有10种药物明确指出在必要时,应采用适宜的分析方法对产品进行分析,以确认相关遗传毒性杂质的含量符合我国药品监管部门相关指导原则或ICH M7指导原则的要求。这10种药物关于遗传毒性杂质的规定列表如下:

为了更好的推进磺酸烷基酯及N-亚硝胺的检测方法,岛津根据相关标准开发了多种检测方案。
岛津解决方案之磺酸烷基酯篇
磺酸烷基酯
磺酸烷基酯一般是在磺酸盐类药物生产过程中产生的,2007年6月国际制药巨头罗氏制药公司在欧盟国家销售的一种抗HIV药物甲磺酸奈非那韦某些批次检出了甲磺酸乙酯,该事件导致此种药物在欧盟市场一度停售,直到罗氏修正了工艺并增加对甲磺酸乙酯的控制,此后多个国家及国际组织均加强了对磺酸烷基酯的监控。

磺酸烷基酯结构,R1为甲基、苯基或甲苯基,R2为烷基
磺酸烷基酯的分类
不同的磺酸盐药物中需要检测的磺酸烷基酯的种类是不同的,下表罗列了各种磺酸盐原料药需要检测的磺酸烷基酯的种类。

方案1 顶空+色相色谱质谱

岛津HS-20+ GC-MS分析系统
岛津顶空自动进样器特点主要有:
均一稳定的恒温控制技术,卓越的重现性
加热炉可以位重叠加热,提高分析效率
混合振荡功能,可使样品快速达到平衡,缩短分析时间

各磺酸烷基酯衍生物SIM色谱图
方法原理:在顶空条件下使用碘化钠将磺酸烷基酯衍生为的碘代烷烃,然后使用气质检测。
方法特点:前处理简单,对仪器污染小,但不能同时检测不同类的磺酸烷基酯。
方案2 气相色谱质谱

岛津GC-MS分析系统
岛津气质特点主要有:
高灵敏度抗污染型离子源,良好的稳定性
强劲大容量真空系统,大幅度缩短质谱开机后的稳定(抽真空)时间
OD Lens双偏转透镜,聚焦目标离子,减低噪音

八种磺酸酯标准品TIC色谱图
方法原理:药品溶于乙酸乙酯后有机滤膜过滤,直接采用气质检测。
方法特点:可以同时检测不同类的磺酸烷基酯,基质复杂样品检测效果可能欠佳。
方案3 三重四极杆气相色谱质谱

岛津GCMSMS分析系统
GCMSMS NX系列气质还具有以下特点:
ClickTek技术仪器维护更方便
新一代AFC全惰性流路,提供更高的检测精度
智能钟、Smart EI/CI 复合源提高实验效率

八种磺酸酯标准品MRM色谱图
方法原理:药品溶于乙酸乙酯,,有机滤膜过滤后使用三重四极杆气质检测。
方法特点:可以同时检测不同类的磺酸烷基酯,三重四极杆气相色谱质谱抗干扰能力强可用于复杂基质样品的检测
岛津解决方案之N-亚硝胺篇
N-亚硝胺
N-亚硝胺类化合物是一类强致癌有机化合物,它由前体物质硝酸盐、亚硝酸盐和胺类通过化学或生物学途径合成。典型代表化合物有N,N-二甲基亚硝胺(NDMA)、N,N-二乙基亚硝胺(NDEA)。2018年被爆出沙坦类药物中含有遗传毒性杂质NDMA,尤其是缬沙坦和氯沙坦尤为严重。

N-亚硝胺化合物结构
方案1 液相色谱

最高130Mpa的高耐压,完美应对各种分析
高通量自动进样器,实现样品的连续分析
可配备流动相精灵,诊断精灵以及修复精灵
最新设计的三维中文色谱软件,符合GMP标准

NDMA和NDEA 均在10min以内出峰,分离度良好,5 ng/mL标准品溶液灵敏度轻松满足ANSM French OMSL法规要求。
方案2 三重四极杆气相色谱质谱

下图为6种N-亚硝胺定量限MRM图,峰型完美。应对欧洲药典质量控制要求so easy。

方案3 液相色谱质谱

UF-Swiching技术:真正意义上实现了正、负离子同时采集;
UF-Scaning技术:扫描速度可达30000u/sec;
UF- Sweeper Ⅲ技术:离子碰撞过程的超低串扰;
UF- Senstivity技术:三重脱溶剂系统,实现超高灵敏度;
轻松再现FDA和EDQM法规中规定的NDMA和NDEA检测方法,并使用LabSolutions软件实现了内标法和外标法同时定量。

5.0 ng/mL标准样品MRM色谱图
岛津自1875年创业以来,始终秉承创始人岛津源藏的创业宗旨“以科学技术向社会做贡献”,不仅视自己为仪器供应商,而且努力向各个行业的用户分享岛津丰富的专业资源和强大的应用支持。为应对制药行业相关用户对遗传毒性杂质的检测需求,岛津公司开发了基于LC、GCMS、HS-GCMS、GC-MS/MS以及LC-MS/MS等平台的相关药物中遗传毒性杂质的检测方法。岛津分析中心也精心推出《沙坦类药物中遗传毒性杂质检测方案》和《药品中遗传毒性杂质检测整体解决方案》,希望我们的工作对您有所帮助。