行业资讯
安杰科技分析检测仪器走进水利水文行业
近年来,我国经济发展速度和水利工程建设速度加快,生产和生活中广泛建设的水利水文工程对我国经济发展起到了重要作用。随着我国环保力度的不断加大,人民群众的环境保护意识也在不断提升在水利水文工程建设的过程中,必须始终坚持水利工程与水文水资源管理相结合的方式,既要保证水利工程的建设符合环境保护的要求,又要确保水资源利用效率最大化,保证社会经济的可持续发展。
水文水资源在水利建设中具有重要作用,可为水利建设提供可靠的数据和分析方法,是水利建设不可缺少的重要环节。随着我国经济发展速度的不断加快,水文水资源管理不仅为水利工程的建设实现了弯道超车,而且对我国水文水资源的建设提出了新要求,要求其积极引进新的科学技术手段,为我国水利工程顺利开展打下基础,以满足人们向往美好生活的愿望。
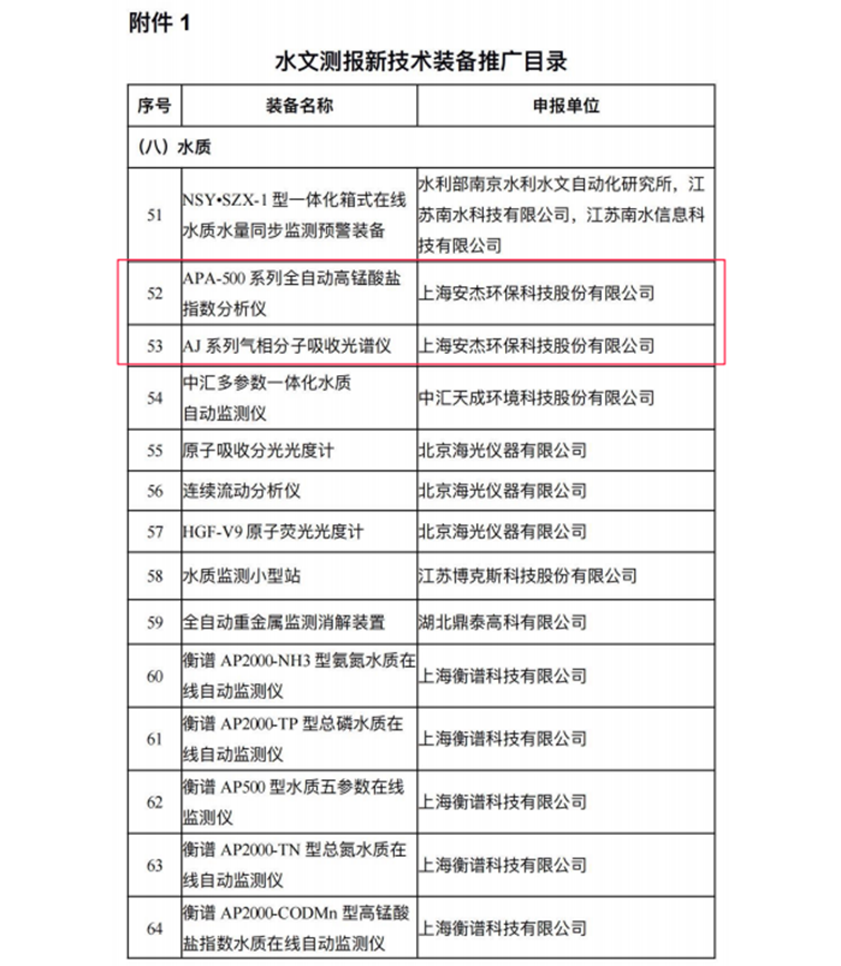
为贯彻落实水利改革发展总基调,指导推动水文新技术装备配备和应用,加快水文测报技术手段提档升级,水利部面向社会开展了水文测报新技术装备征集工作,经评审和公示,确定了《水文测报新技术装备推广目录》。
上海安杰智创科技股份有限公司是一家以气相分子吸收光谱法为核心技术,在水质分析检测领域率先研发该仪器的生产厂商。安杰科技的分析检测仪器已服务了全国各个省市区县水利行业,提供了专业的水质分析检测的解决方案,并获得客户的高度认可。
安杰科技AJ-3700气相分子吸收光谱仪:
气相分子吸收光谱仪是依据《HJ/T 195-2005 水质-氨氮的测定 气相分子吸收光谱法》标准,是一款全自动检测仪器,测试每个样品3min即可出结果,可以测定水中硫化物、氨氮、总氮、亚硝酸盐氮、硝酸盐氮、凯氏氮等指标。
辽宁省抚顺水文局
长江水利委员会水文局汉江水文水资源勘测局
产品优势
1.全自动检测:样品放置后无须人工干预,全自动测量并出具结果报告;
2.测量速度快:根据不同测定项目,实现2-5分钟出具测定结果;
3.抗干扰性强:具有一定色度浊度的样品可直接进样测定,无需前处理;
4.绿色环保:无高氯汞等可对人体、环境造成二次污染的化学试剂。
安杰科技APA-500高锰酸盐指数分析仪:
高锰酸盐指数分析仪是依据《GB/T 11892-1989 水质 高酸盐指数的测定》标准,是一款全自动检测仪器,测试每个样品4min即可出结果,可以测定水中高锰酸盐,总硬度,盐碘等指标。
长江水利委员会水文局长江下游水文水资源勘测局九江分局
产品优势
1.一键自动测定:同一批次酸碱性法混测、水浴温度设定、水浴时长设定、试剂余量监控;
2.多视图切换:样品测定过程时间点记录、滴定画面实时查看、滴定视频录制回放、自动待机;
3.批量添加、删除样品,紧急、平行样品,测定过程中添加样品、样品状态指示、样品备注;
4.自动监测温度、气压、以及异常提醒,高海拔地区自行设置温度和时长,达到最佳水浴效果;
5.多格式报表输出、报表定制、定制LIMS对接、大屏数据看板、手机实时查看。
安杰科技AJ-5700全自动化学需氧量(COD)分析仪:
全自动化学需氧量分析仪是依据《HJ828-2017 水质-化学需氧量的测定 重铬酸盐法》标准,是一款全自动检测仪器,测试每个样品15min即可出结果,可以测定水中化学需氧量(COD)指标。
四川省遂宁水文水资源勘测中心
产品优势
1.整机实验流程完全依循现行国家标准《水质化学需氧量的测定重铬酸盐法》HJ828-2017;
2.负压式封闭机箱,避免铬酸雾等有毒有害气体逸散造成环境人身危害;
3.管路清洗废液自动集中收集处理,并带废液满溢报警;
4.设备通风支持个性化定制,可根据实验室通风系统直接接入。
安杰科技AJ-1000流动注射分析仪:
流动注射分析仪是依据《HJ 666-2013水质 氨氮的测定 流动注射-水杨酸分光光度法》等标准,是一款全自动检测仪器,测试每个样品2min即可出结果,可以测定氰化物/总氰化物、挥发酚、阴离子表面活性剂、氨氮、硫化物、总磷、总氮、六价铬等指标。
河北省邯郸市魏县水利局
产品优势
1.全自动检测:高度自动化,减少人工参与,最大限度的健康安全保障;
2.测量速度快:连续非稳态检测,大大提高了测量速度;
3.准确度高:软件精准控制温度以及时间,不引入人为误差,准确高效;
4.试剂用量小:采用毛细管流动管路,减少试剂用量;
5.漏液检测:有漏液监测功能,安全有保障;
6.分析方法均符合国标、EPA/ISO方法。
                    
                




