欢迎访问中国分析测试协会官方网站!
分析科学与仪器大会
BCEIA
分支机构
申请成立分支机构
标记免疫分析专业委员会
青年学术委员会
高校分析测试分会
实验室建设分会
医学质谱分会
食品分析分会
绿色技术分会
核与放射分析专业委员会
生物传感专业委员会
企业邮箱
首页
协会概况
协会简介
大事记
章程条例
组织机构
理事会
监事会
分支机构
收费公示
联系我们
党建工作
动态信息
协会动态
行业资讯
协会简报
通知公告
分析科学与仪器大会
BCEIA
会员专区
入会申请
会员列表
理事单位
常务理事单位
会员服务
会员动态
会员投稿
标准制定
SAC/TC481
CAIA标准
人员培训
培训简介
培训动态
大纲教材
培训机构
NTC查询
成果评价
工作简介
工作流程图
申报须知
申请表
评价项目介绍
协会奖项
协会奖项简介
分析测试科学奖
分析测试仪器创新奖
分支机构
申请成立分支机构
标记免疫分析专业委员会
青年学术委员会
高校分析测试分会
实验室建设分会
医学质谱分会
食品分析分会
绿色技术分会
核与放射分析专业委员会
生物传感专业委员会
智能医学检验分会
核酸分析分会
磁共振分会
生命组学专业委员会
纳米分析专业委员会
化学计量学与人工智能专业委员会
分析药学分会
毒物分析分会
环境分析分会
分子光谱专业委员会
色谱专业委员会
新污染物专业委员会
样品制备分会
检验检测POCT分会
原子光谱分会
材料分析分会
微纳流控分析分会
法庭科学分会
仪器评议
简介
动态消息
摘要
出版刊物
图书
期刊
科技园地
首页
协会概况
协会简介
大事记
章程条例
组织机构
理事会
监事会
分支机构
收费公示
联系我们
党建工作
动态信息
协会动态
行业资讯
协会简报
通知公告
分析科学与仪器大会
BCEIA
会员专区
入会申请
会员列表
理事单位
常务理事单位
会员服务
会员动态
会员投稿
标准制定
SAC/TC481
CAIA标准
人员培训
培训简介
培训动态
大纲教材
培训机构
NTC查询
成果评价
工作简介
工作流程图
申报须知
申请表
评价项目介绍
协会奖项
协会奖项简介
分析测试科学奖
分析测试仪器创新奖
分支机构
申请成立分支机构
标记免疫分析专业委员会
青年学术委员会
高校分析测试分会
实验室建设分会
医学质谱分会
食品分析分会
绿色技术分会
核与放射分析专业委员会
生物传感专业委员会
智能医学检验分会
核酸分析分会
磁共振分会
生命组学专业委员会
纳米分析专业委员会
化学计量学与人工智能专业委员会
分析药学分会
毒物分析分会
环境分析分会
分子光谱专业委员会
色谱专业委员会
新污染物专业委员会
样品制备分会
检验检测POCT分会
原子光谱分会
材料分析分会
微纳流控分析分会
法庭科学分会
仪器评议
简介
动态消息
摘要
出版刊物
图书
期刊
科技园地
导航分类
会员专区
入会申请
会员列表
国家级测试中心
地方测试中心
高等院校
科研院所
企业
媒体
理事单位
常务理事单位
会员服务
会员动态
会员投稿
会员动态
首页
>
会员专区
>
会员动态
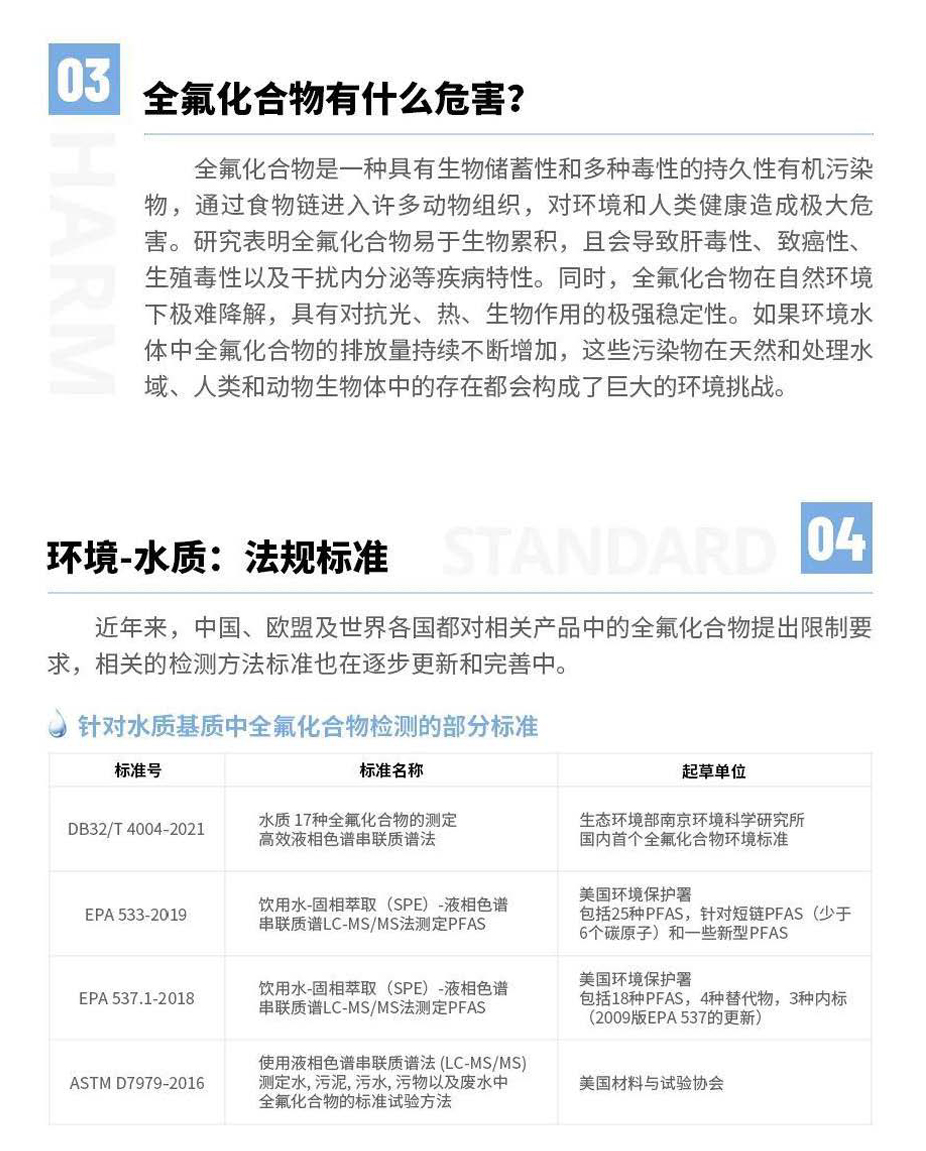
关注水质安全,警惕“氟”污染
时间:2021-06-14 来源:岛津企业管理(中国)有限公司
你知道你的Internet Explorer是过时了吗?
为了得到我们网站最好的体验效果,我们建议您升级到最新版本的Internet Explorer或选择另一个web浏览器.一个列表最流行的web浏览器在下面可以找到.