会员动态
定制GC课堂系列一丨催化让“二氧化碳”变废为宝
众所周知,由于CO2大量排放贡献了大部分的温室效应,导致全球变暖。CO2主要来源矿物质燃烧、呼吸以及微生物降解等等。

在碳达峰、碳中和目标下,通过政策引导、产业结构升级、能源转型以及节能减排来实现碳达峰,对于碳中和最有效的途径是想办法把滞留大气中的CO2减下来、吸收掉、利用好。如何利用好CO2既助力碳中和目标,又能变废为宝?
目前,国内众多科研院所在CO2催化还原领域进行课题研究,将CO2变成经济价值较高的烃类、氧化物等化合物。如何有效地评价催化剂效果?通过催化产物分析是评判催化剂效果的主要方法之一,岛津提供配套系统气相用于CO2催化反应产物分析。

岛津Nexis GC-2030系统气相配套催化装置

岛津GC-2014系统气相配套催化装置
方案设计
● 离线/在线光解水、CO2催化气相产物分析。
● 一次进样完成ppm级光解水、CO2催化气相产物。
● GC-2014/2014C、Nexis GC-2030多种机型选择。
优势
● 13分钟内可完成H2、O2、CH4、CO、C2H4、C2H6和C2H2组分分析。
● 预柱反吹/放空设计,增强系统稳定性和色谱柱寿命。
● 烯烃、炔烃不进入转化炉,延长转化炉使用寿命。
● 可实现无人值守在线自动取样进样分析。
● 交钥匙解决方案,出厂设备随机带原厂方法文件、数据等相关资料。
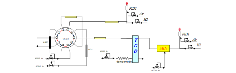
流路图

手动进样流路图

自动连续分析流路图
色谱图

注:由于催化产物关注化合物种类、浓度多变,因此解决方案需要灵活调整来满足客户特定需求,具体可联系当地营业。