会员动态
卫涛涛课题组与清华大学附属北京清华长庚医院合作揭示SIRT5对急性心肌梗死的保护机制
2021年7月22日,国际学术期刊《Frontiers in Cell and Developmental Biology》发表了中国科学院生物物理研究所与清华大学附属北京清华长庚医院合作完成的论文"Cardio-protective role of SIRT5 in response to acute ischemia through a novel liver-cardiac crosstalk mechanism"。合作团队在小鼠模型中发现急性心肌梗死造模手术可诱导肝脏Sirtuin5(SIRT5)的表达水平升高,并促进一系列功能蛋白发生去酰基化修饰;在此基础上通过CRISPR/Cas9基因编辑技术构建在肝脏中特异性过表达SIRT5的转基因小鼠,发现过表达SIRT5的小鼠在急性心肌梗死后通过一种全新的肝脏-心脏相互作用机制,引起肝脏中FGF21的分泌入血增加,改善心肌细胞能量代谢,从而对急性心肌梗死发挥保护作用。
蛋白质酰基化修饰是主要发生于赖氨酸残基的一大类蛋白质翻译后修饰,以代谢中间产物(乙酰辅酶A、丙二酰辅酶A、琥珀酰辅酶A等)为反应底物。组蛋白的乙酰化修饰参与表观遗传学调控,代谢酶的乙酰化修饰参与细胞代谢重编程,而其它类型蛋白质酰基化修饰的生理及病理生理学作用尚有待揭示。在前期工作中,卫涛涛课题组与清华大学附属北京清华长庚医院张萍教授团队合作,通过蛋白修饰组学技术发现急性心肌梗死患者的血清蛋白中,琥珀酰化修饰水平显著低于健康志愿者,提示蛋白质琥珀酰化与急性心肌梗死密切相关,并有望成为早期诊断急性心肌梗死的特异性血浆标志物(Proteomics Clin Appl?2020)。SIRT5是重要的去琥珀酰化修饰酶,已有的研究结果表明与野生型小鼠相比,在小鼠心脏中特异性敲除SIRT5对急性心肌梗死没有显著影响,而全身敲除SIRT5显著增加心梗面积,提示其它组织和器官中的SIRT5可能通过某种未知机制保护心脏。
本研究首先发现小鼠经急性心肌梗死造模手术后,其心肌组织中SIRT5的表达水平没有改变,但肝脏组织中SIRT5水平却显著升高。为了证实肝脏SIRT5与急性心肌梗死之间的关系,合作团队通过CRISPR/Cas9基因编辑技术构建了在肝脏中特异性过表达SIRT5的转基因小鼠(Liver SIRT5 OE)。实验结果表明急性心肌梗死造模手术引起Liver SIRT5 OE小鼠心肌坏死和心肌纤维化的程度显著低于野生型(WT)小鼠,提示肝脏中高表达的SIRT5可能对急性心肌梗死具有保护作用。结合蛋白定量质谱和生物信息学分析,合作团队发现Liver SIRT5 OE小鼠肝脏线粒体中糖脂代谢相关通路(三羧酸循环、脂肪酸β氧化、氧化磷酸化)若干重要限速蛋白的表达水平明显高于野生型小鼠。
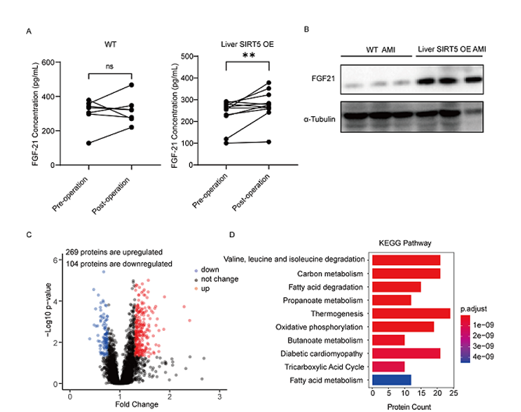
已有文献报道FGF21可以通过肝脏-心脏相互作用在急性心肌梗死中发挥保护心脏的作用,但机制不明;合作团队发现Liver SIRT5 OE小鼠在发生急性心梗后血液和心脏中FGF21水平均较野生型小鼠显著增加,表明肝脏中高表达的SIRT5可在急性心肌梗死病理条件下促进肝脏中FGF21的分泌入血,并通过内分泌的方式作用于心脏组织,改善心肌细胞能量代谢并发挥心脏保护作用。此前,卫涛涛课题组与质谱平台杨福全课题组、北京大学李婷婷课题组合作,首次报道了蛋白质丙二酰化修饰在代谢综合征的发生发展中起关键作用(Mol Cell Proteomics?2015)、发展了预测低丰度蛋白质酰基化修饰的生物信息学工具(J Proteome Res?2016);并通过构建转基因小鼠模型,证明去酰基化修饰酶SIRT5可能是改善糖脂代谢紊乱的有效靶标(EBioMedicine?2018)。这一系列研究工作提示SIRT5激动剂可能是治疗代谢综合征和急性心肌梗死的潜在药物。
清华大学附属北京清华长庚医院周博达副主任医师、生物物理所博士生肖敏及胡昊(已毕业)为该论文的共同第一作者;生物物理所卫涛涛研究员、北京清华长庚医院张萍教授为论文的共同通讯作者。该研究得到了国家重点研发计划、国家自然科学基金等基金的资助,并得到了蛋白质科学平台的大力协助。

图1. (A)急性心肌梗死造模手术后小鼠肝脏中SIRT5蛋白的表达水平升高。(B)通过CRISPR/Cas9基因编辑技术构建肝脏特异性过表达SIRT5的转基因小鼠 (Liver SIRT5 OE) 小鼠。(C)急性心肌造模梗死造模手术引起的心肌损伤显著低于野生型小鼠。(D)急性心肌造模梗死造模手术引起的心脏纤维化显著低于野生型小鼠。

图2. (A) (B)急性心肌梗死造模手术后Liver SIRT5 OE小鼠血浆中及心肌中FGF21水平增加。(C)(D)比较定量蛋白组学及生物信息学分析结果显示Liver SIRT5 OE小鼠线粒体中糖脂代谢相关通路(三羧酸循环、脂肪酸β氧化、氧化磷酸化)多种蛋白的表达水平显著高于野生型小鼠。
文章链接:https://www.frontiersin.org/articles/10.3389/fcell.2021.687559/
供稿:卫涛涛研究组